番号

当前位置:主页  番号公告   党委行政

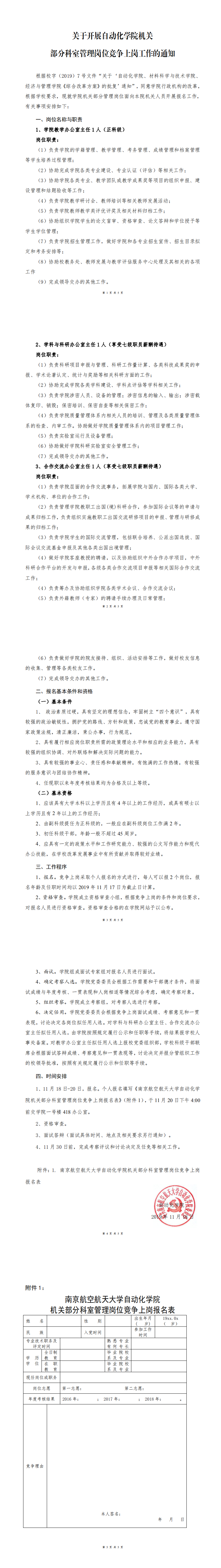
关于开展番号 机关部分科室管理岗位竞争上岗报名工作的通知

作者: 责任编辑: 审核人: 访问量:1454发布时间:2019-11-18

电话:+86-25-84892368 传真:+86-25-84892368
地址:中国江苏省南京市江宁区将军大道29 号 1003分箱 版权信息:番号-番号查询|海量无码番号库与番号磁力搜索引擎
书记信箱 院长信箱 纪检委员信箱